Meiner (incl. Werdegang)
Meiner (incl. Werdegang)
Da ich grad nix am Forum zu schrauben habe möcht ich euch meinen Walli vorstellen:
Man sieht ihm an das er schon hart Arbeiten musste. In der ersten, angebrochenen Heizperiode waren es 6RM ziemlicher Lummbägruuschd. Diese Saison kann ichs nichtmal sagen, da waren auch Schüttmeter dabei (zu Faul zum Aufsetzen
).
Von der Rauchrohranbindung möcht ich aber abraten! Aber durch den Knick direkt nach dem Walli brennt er rechts schneller ab als links.
Zumal mein Schornstein eh nicht ideal ist. Ca. 6m Zug aus gemauerten Tonziegeln die mit Schamottmörtel auf 180mm reduziert wurden. Der massige Kamin braucht recht lange bis er warm genug ist das der Walli gut brennt. Ich lasse mir zum Anfeuern fast ne Stunde Zeit.
Schadt aber nix, koch ich halt nebenher oder frühstücke gemütlich, der Aufstellraum ist nämlich die Essküche.
Die Raumplanung hab ich im Küchen Forum gemacht, kann ich nur wärmstens empfehlen! Ganz tolle Truppe dort!
An das ganze Ofenequipment wurde bei Planung der Möbel natürlich auch gedacht.
Ich benutze die Ascheschaufel praktisch nie. Der Sauger macht den Rost wesentlich besser sauber als der Besen. Und da weniger Asche runterfällt kann ich bei täglichem Gebrauch die mittlere Wartung auf etwa 2 Wochen strecken.
Muss man nur ein Auge drauf haben das sich keine Glutreste in der Asche verstecken...
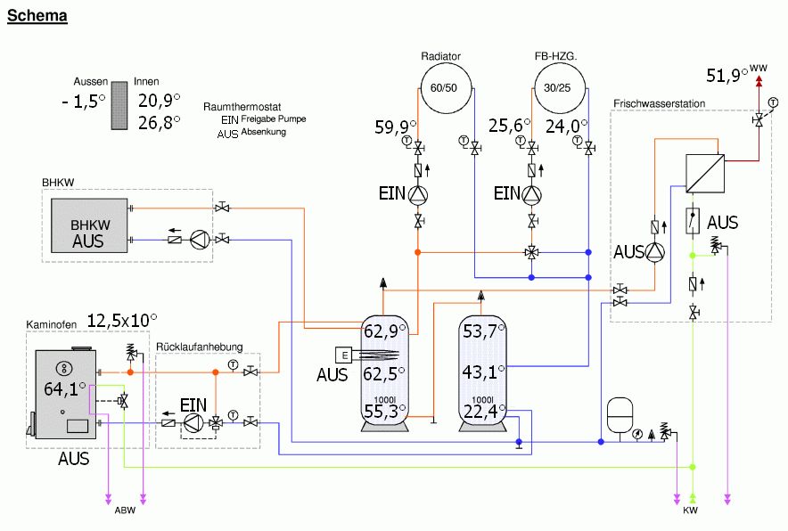
Als Heizungsregler nutze ich eine UVR1611, meine Hydraulik entstand auch mit Internethilfe: BHKW-Forum.de
Das BHKW wurde nicht umgesetzt (da kam mir ein Regierungswechsel dazwischen). Hab mir heute aber eine kleine Wärmepumpe gesichert die, wenn die Heizperiode vorbei ist, aus PV-Überschuss Warmwasser machen soll.
Inbetriebnahme war November 2011, da stand der Walli schon ne ganze Weile bei mir rum. Gekauft hatte ich ihn glaub schon 2009. Hat sich damals so ergeben: im Dreierpack war der Versand bissl günstiger.
Damals kam er noch etwas edler daher. Aber auch etwas einsam.
Praktischerweise gehts von der Küche durch eine Balkontüre auf die überdachte Garage. Nachbars Stapler hat uns einige enge Treppenstufen erspart.
Die übrige Heizung:
Meine Fussbodenheizung ist altbautauglich, die Leitungen liegen in Styropor. Da muss man bei so einem Klopper wie dem Walli natürlich berücksichtigen. Deswegen wurde die Fussbodenheizung ausgespart und ein Estrichsockel gegossen.
Und da mein Zimmermann ein 110%iger wurde auch bei der Unterkonstruktion ein wenig nachgeholfen.
Und zum Abschluss noch eine Impression vom Vor-Vorgänger - wer hätte gedacht das da mal ein Wallnöfer steht.
mfg JAU
Man sieht ihm an das er schon hart Arbeiten musste. In der ersten, angebrochenen Heizperiode waren es 6RM ziemlicher Lummbägruuschd. Diese Saison kann ichs nichtmal sagen, da waren auch Schüttmeter dabei (zu Faul zum Aufsetzen
Von der Rauchrohranbindung möcht ich aber abraten! Aber durch den Knick direkt nach dem Walli brennt er rechts schneller ab als links.
Zumal mein Schornstein eh nicht ideal ist. Ca. 6m Zug aus gemauerten Tonziegeln die mit Schamottmörtel auf 180mm reduziert wurden. Der massige Kamin braucht recht lange bis er warm genug ist das der Walli gut brennt. Ich lasse mir zum Anfeuern fast ne Stunde Zeit.
Schadt aber nix, koch ich halt nebenher oder frühstücke gemütlich, der Aufstellraum ist nämlich die Essküche.
Die Raumplanung hab ich im Küchen Forum gemacht, kann ich nur wärmstens empfehlen! Ganz tolle Truppe dort!
An das ganze Ofenequipment wurde bei Planung der Möbel natürlich auch gedacht.
Ich benutze die Ascheschaufel praktisch nie. Der Sauger macht den Rost wesentlich besser sauber als der Besen. Und da weniger Asche runterfällt kann ich bei täglichem Gebrauch die mittlere Wartung auf etwa 2 Wochen strecken.
Muss man nur ein Auge drauf haben das sich keine Glutreste in der Asche verstecken...
Als Heizungsregler nutze ich eine UVR1611, meine Hydraulik entstand auch mit Internethilfe: BHKW-Forum.de
Das BHKW wurde nicht umgesetzt (da kam mir ein Regierungswechsel dazwischen). Hab mir heute aber eine kleine Wärmepumpe gesichert die, wenn die Heizperiode vorbei ist, aus PV-Überschuss Warmwasser machen soll.
Inbetriebnahme war November 2011, da stand der Walli schon ne ganze Weile bei mir rum. Gekauft hatte ich ihn glaub schon 2009. Hat sich damals so ergeben: im Dreierpack war der Versand bissl günstiger.
Damals kam er noch etwas edler daher. Aber auch etwas einsam.
Praktischerweise gehts von der Küche durch eine Balkontüre auf die überdachte Garage. Nachbars Stapler hat uns einige enge Treppenstufen erspart.
Die übrige Heizung:
Meine Fussbodenheizung ist altbautauglich, die Leitungen liegen in Styropor. Da muss man bei so einem Klopper wie dem Walli natürlich berücksichtigen. Deswegen wurde die Fussbodenheizung ausgespart und ein Estrichsockel gegossen.
Und da mein Zimmermann ein 110%iger wurde auch bei der Unterkonstruktion ein wenig nachgeholfen.
Und zum Abschluss noch eine Impression vom Vor-Vorgänger - wer hätte gedacht das da mal ein Wallnöfer steht.
mfg JAU
Re: Meiner (incl. Werdegang)
Noch ein paar Bilder und Worte zu meiner Programmierung:
Ab 60°C Ofentemperatur wird die Pumpe gestartet, über 80°C wird abgestellt um ein überhizten der Heizung zu verhindern.
Entscheidend ist aber die Differenztemperatur. Sie verhindert das der Puffer übern Ofen entladen wird. Ist die Wassertasche kälter als der Puffer wird die Pumpe abgestellt.
Das führt zwar dazu das die Pumpe taktet wenn der Walli nicht mehr volle Leistung bringt aber damit kann ich gut leben.
Siehe auch: viewtopic.php?t=16&p=36#p36
Und im Anhang meine aktuelle UVR-Programmierung
mfg JAU
Entscheidend ist aber die Differenztemperatur. Sie verhindert das der Puffer übern Ofen entladen wird. Ist die Wassertasche kälter als der Puffer wird die Pumpe abgestellt.
Das führt zwar dazu das die Pumpe taktet wenn der Walli nicht mehr volle Leistung bringt aber damit kann ich gut leben.
Siehe auch: viewtopic.php?t=16&p=36#p36
Und im Anhang meine aktuelle UVR-Programmierung
mfg JAU
- Dateianhänge
-
- UVR1611.zip
- UVR1611 02/13
- (106.52 KiB) 1783-mal heruntergeladen
Re: Meiner (incl. Werdegang)
Im HTD hatten wir seinerzeit eine kurze Diskussion zum Thema versotten die mich darauf gebracht hatte die Abgastemperatur im Schornstein zu prüfen.
Kurz die Werte nochmal:
Abgas am elektronischen Rauchrohrfühler: ~130°C
Temperaturabfall im Rauchrohr: ~20K
Temperatur des Rauchgases auf Höhe der oberen Reinigungsöffnung: 65°C
Da der Schlotfeger gestern da war hab ich ihn wieder darauf angesprochen und er sagte das sei unkritisch da die Feuchtigkeit im Abgas erst ab 48-52°C ausfällt. Ist nicht alles, aber eben trockener Russ der sich leicht zerkrümmeln lässt (sieht auf dem Foto bissl grob aus). Der Walli somit keine Gefahr fürn Kamin.
Ich nutze den Besuch des Bezirksschornsteinfegermeister meist auch als Impuls den Ofen zu reinigen.
Diesmal war es nötig die Roste zu bearbeiten.
mfg JAU
Kurz die Werte nochmal:
Abgas am elektronischen Rauchrohrfühler: ~130°C
Temperaturabfall im Rauchrohr: ~20K
Temperatur des Rauchgases auf Höhe der oberen Reinigungsöffnung: 65°C
Da der Schlotfeger gestern da war hab ich ihn wieder darauf angesprochen und er sagte das sei unkritisch da die Feuchtigkeit im Abgas erst ab 48-52°C ausfällt. Ist nicht alles, aber eben trockener Russ der sich leicht zerkrümmeln lässt (sieht auf dem Foto bissl grob aus). Der Walli somit keine Gefahr fürn Kamin.
Ich nutze den Besuch des Bezirksschornsteinfegermeister meist auch als Impuls den Ofen zu reinigen.
Diesmal war es nötig die Roste zu bearbeiten.
mfg JAU
Re: Meiner (incl. Werdegang)
Kann ich genau so bestätigen
Habe auch nen gemauerten (20x20) Schornstein. Auch immer feinster Ruß, Schorni ist mit der Verbrennung des Walli mehr als zufrieden.
Er bezeichnet den Ruß immer als "herrlich" und "optimal"
Den Schornstein habe ich aber auch gut isoliert.
Im Wohnbereich 80mm MiWo WLG 040 und im Kaltbereich (Speicher, welcher aber auch komplett gedämmt ist) 160mm MiWo WLG 035
Mache mir daher auch keine Gedanken über Versottung
Habe auch nen gemauerten (20x20) Schornstein. Auch immer feinster Ruß, Schorni ist mit der Verbrennung des Walli mehr als zufrieden.
Er bezeichnet den Ruß immer als "herrlich" und "optimal"
Den Schornstein habe ich aber auch gut isoliert.
Im Wohnbereich 80mm MiWo WLG 040 und im Kaltbereich (Speicher, welcher aber auch komplett gedämmt ist) 160mm MiWo WLG 035
Mache mir daher auch keine Gedanken über Versottung
Re: Meiner (incl. Werdegang)
In letzter Zeit hatte ich extreme Schwierigkeitern mit abreißender Vergaserflamme und Hohlbrandt. Das Problem war schon so akut das selbst mit teilweise offener Direktklappe die Flamme abriss oder ich spätestens nach 30min stochern musste. Der untere Brennraum war inzwischen auch rappelschwarz.
Die Erfahrung hatte mich gelehrt das der Ofen sauber sein muss um ordentlich zu brennen. War zwar noch nicht lange her das ich durchgekehrt hatte aber es schadt ja nix... Dreck war keiner drin aber Glanzruß am Wärmetauscher.
Putzen brachte (wie zu erwarten) nix.
Gestern ist dann endlich das Paket eingetroffen: Neue Gussroste.
Die alten waren an den Löchern zwar nicht ausgefranst, aber 2cm verzogen.
Mit den neuen ist alles wieder gut.
Sind übrigens ein rechter und ein linker. Die Zweiteilgen sind vermutlich nur für die neueren Öfen.
mfg JAU
Die Erfahrung hatte mich gelehrt das der Ofen sauber sein muss um ordentlich zu brennen. War zwar noch nicht lange her das ich durchgekehrt hatte aber es schadt ja nix... Dreck war keiner drin aber Glanzruß am Wärmetauscher.
Putzen brachte (wie zu erwarten) nix.
Gestern ist dann endlich das Paket eingetroffen: Neue Gussroste.
Die alten waren an den Löchern zwar nicht ausgefranst, aber 2cm verzogen.
Mit den neuen ist alles wieder gut.
Sind übrigens ein rechter und ein linker. Die Zweiteilgen sind vermutlich nur für die neueren Öfen.
mfg JAU
Re: Meiner (incl. Werdegang)
Gestern hab ich die Puffer das zweite Mal komplett durchgeladen. Abends ist mir dann aufgefallen das die Temperatur in Puffer 1 1K niedriger ist als in Puffer 2. Hab mir dann das Datenlogging der UVR angesehen: Die Ofenpumpe hat den Puffer übern Walli runtergekühlt.
Die Werte für die Hysteres waren schlecht gewählt.
Neue Werte:
Diff.Ein 2K
Diff.Aus 0K
Mal sehen ob das besser taugt...
mfg JAU
Die Werte für die Hysteres waren schlecht gewählt.
Neue Werte:
Diff.Ein 2K
Diff.Aus 0K
Mal sehen ob das besser taugt...
mfg JAU
Re: Meiner (incl. Werdegang)
Vorhin war der Kaminkehrer da. Wir haben ne ziemliche Sauerei verursacht...
Das es in eine Kamin ohne Deckel reinregnet ist an sich nix ungewöhnliches, deswegen hab ich außerhalb der unteren Türe auch eine Auffangrinne die in ein Gefäß führt welches unregelmäßig entleert wird.
Heute wars anders. Es war so viel Rußschlamm das es sich innen gestaut hat, beim Öffnen der Türe wollte der natürlich als erstes raus. Der Dreck tropft von der offenen Türe, die Rinne ist sofort überfüllt und rutscht auch nicht richtig. Vom Edelstahl und den Fliesen gehts weg, von Wand und Fugen nicht.
Hab zu ihm gesagt das die untere Türe im Sommer eigentlich immer aufsteht, bin mir da im Moment aber nicht mehr ganz sicher ob sie dieses Jahr nicht doch zu war.
Seine Empfehlung: Den Schornstein unten mit paar cm Sägemehl auslegen. Dann wird die Feuchtigkeit besser gebunden.
Mit dem Walli hatte das wohl nix zu tun, der frisch gekehrt Ruß sah einwandfrei aus. Auch oben im Schornstein alles gut.
mfg JAU
Das es in eine Kamin ohne Deckel reinregnet ist an sich nix ungewöhnliches, deswegen hab ich außerhalb der unteren Türe auch eine Auffangrinne die in ein Gefäß führt welches unregelmäßig entleert wird.
Heute wars anders. Es war so viel Rußschlamm das es sich innen gestaut hat, beim Öffnen der Türe wollte der natürlich als erstes raus. Der Dreck tropft von der offenen Türe, die Rinne ist sofort überfüllt und rutscht auch nicht richtig. Vom Edelstahl und den Fliesen gehts weg, von Wand und Fugen nicht.
Hab zu ihm gesagt das die untere Türe im Sommer eigentlich immer aufsteht, bin mir da im Moment aber nicht mehr ganz sicher ob sie dieses Jahr nicht doch zu war.
Seine Empfehlung: Den Schornstein unten mit paar cm Sägemehl auslegen. Dann wird die Feuchtigkeit besser gebunden.
Mit dem Walli hatte das wohl nix zu tun, der frisch gekehrt Ruß sah einwandfrei aus. Auch oben im Schornstein alles gut.
mfg JAU
Re: Meiner (incl. Werdegang)
Seit Ende Oktober hab ich die Betondüse drin. Und etwa zeitgleich auch einen Schamottstein vor die untere Türe gestellt um die Wärmeabstrahlung zu reduzieren.
Hat auch funktioniert, aber ein paar "Nebenwirkungen":
Den Kat kann man sonst ganz einfach herausziehen, der hier war regelrecht festgebacken. Der Schamottboden im unteren Brennraum ist abgeplatzt, der Kat angeschmolzen. Um zu zeigen das es nicht nur aufgeschmolzene Asche ist hab ich ein Bild vom Kat nach dem Reinigen geschossen. Das weiße sind die Reste der originalen Oberfläche...
mfg JAU
Hat auch funktioniert, aber ein paar "Nebenwirkungen":
Den Kat kann man sonst ganz einfach herausziehen, der hier war regelrecht festgebacken. Der Schamottboden im unteren Brennraum ist abgeplatzt, der Kat angeschmolzen. Um zu zeigen das es nicht nur aufgeschmolzene Asche ist hab ich ein Bild vom Kat nach dem Reinigen geschossen. Das weiße sind die Reste der originalen Oberfläche...
mfg JAU
Re: Meiner (incl. Werdegang)
Also ich hab keine Betondüse, sondern nur einen schmalen Vermiculitstreifen (ca.6-7cm) vor der unteren Scheibe (eigentlich um ein erblinden der Scheibe zu verhindern, was aber nicht funktioniert hat). Die untere Scheibespühlung ist mit Dichtschnur unterbunden.
Auch bei mir platzt nach ca. 35rm leicht die Oberfläche des unteren Schamottseins aber. Geht das bei Dir wirklich über die zu erwartende Dauerbelastung raus?
Der Kat sich wirklih nicht gut aus. Bei mir ist eine Steinvariante (welches Material auch immer) mit 5 Schlitzen drin. Die macht sich bislang sehr gut. Ich könnte mir aber auch vorstellen, diesen Kat mal irgendwann mit feuerfestem Beton zu gießen.
tsrg
Auch bei mir platzt nach ca. 35rm leicht die Oberfläche des unteren Schamottseins aber. Geht das bei Dir wirklich über die zu erwartende Dauerbelastung raus?
Der Kat sich wirklih nicht gut aus. Bei mir ist eine Steinvariante (welches Material auch immer) mit 5 Schlitzen drin. Die macht sich bislang sehr gut. Ich könnte mir aber auch vorstellen, diesen Kat mal irgendwann mit feuerfestem Beton zu gießen.
tsrg
Re: Meiner (incl. Werdegang)
Ich hab jetzt ca. 18RM durch. Kann natürlich sein das ich mich mit der Korrelation täusche, aber das der Boden abplatzt ging mit dem Stein vor der Türe los. Da du das selbe beobachtet hast denke ich nicht das die Betondüse verantwortlich ist.
Dein Kat wird wohl auch aus Schamott sein, nur halt die breite Version für die Öfen mit dem breiten unteren Brennraum.
mfg JAU
Dein Kat wird wohl auch aus Schamott sein, nur halt die breite Version für die Öfen mit dem breiten unteren Brennraum.
mfg JAU
Wer ist online?
Mitglieder in diesem Forum: 0 Mitglieder und 2 Gäste